IFX KiCad Works

eCAD Schematics & Printed Circuits Boards
Designed Exclusively with KiCad (v9)

Inventor eFX KiCad Projects & Extras (ALL):
Download Link

Inventor eFX KiCad Project Extras Web Page
Custom Designed for the Projects:
3D STP & WRL Models
Footprint Libraries
Symbols Library
IFX Extras Web Page

Valve/Tube Projects
IFX Valve/Tube Web Page

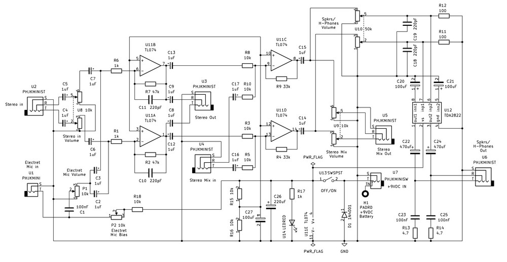
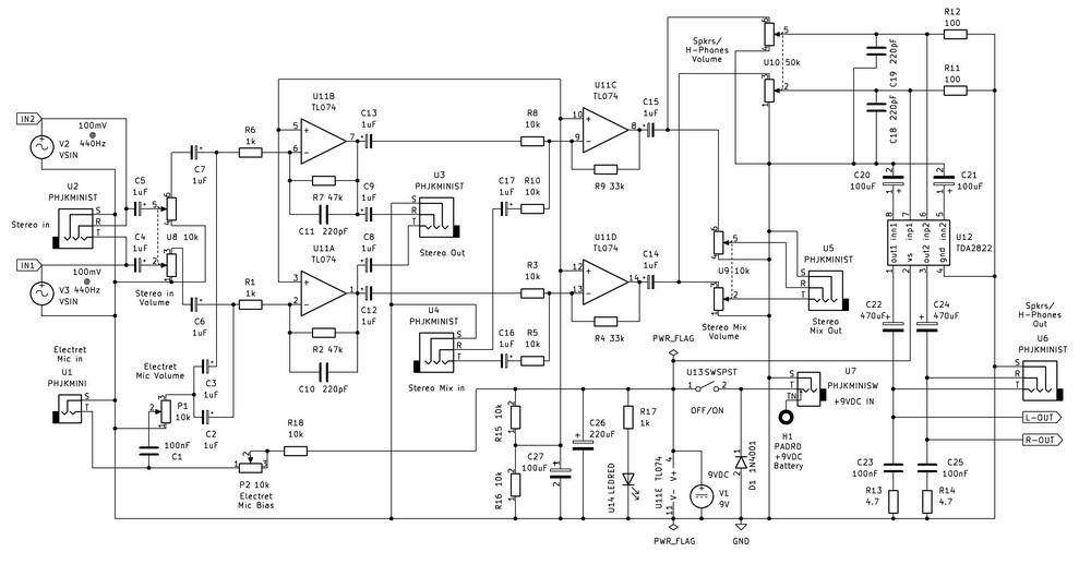
Audio Mixer Project
Download Link

Stereo Audio Mixer Project
Download Link

+-9VDC Power Supply Schematic
Download Link

2 PNP Germanium Transistors Fuzz Effect Project
Download Link

2 PNP Germanium Transistors Fuzz Effect Project w/0VDC Offset
Download Link

3 PNP Germanium Transistors Fuzz Effect Project
Download Link

1 NPN Transistor Amp Project
Download Link

1 PNP Transistor Amp Project
Download Link

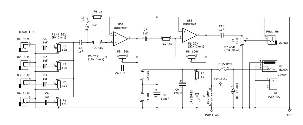
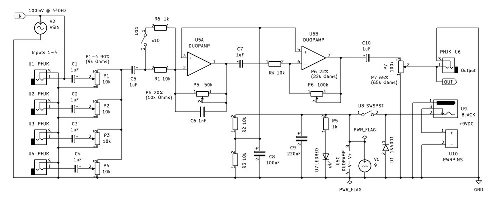
Overdub Mixer Project
Download Link

Quad Operational Amplifier Schematic
Download Link

TLV9362 Operational Amplifier Schematic
Download Link

Variable DC Voltage Supply 1 Project
Download Link

Variable DC Voltage Supply 2 Project
Download Link


Audio Mixer Images











Overdub Mixer Images